医疗质量管理工具汇编
医疗质量管理工具汇编
医疗质量是医院生存和发展的基石。掌握医疗质量管理工具对于医疗质量持续改进非常必要。目前,许多的医疗质量管理工具是从传统的质量管理领域借鉴而来。奇璞智全新质量管理工具汇编上架啦,运用质量工具,质量管理更加得心应手。

【奇璞智】质管干货分享:《质量管理工具汇编》
成为分销员,分销有现金奖励
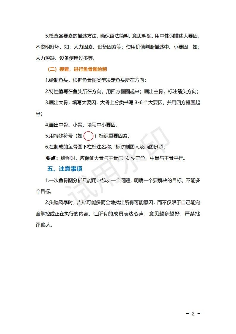
该汇编主要对 PDCA 质量改进过程中,常用管理工具(鱼骨图、 柏拉图、甘特图等)的相关知识、实操和方法进行阐述,旨在为 全体医务人员提供务实、管用的指导和帮助。
目录及预览:





相关标签:
-
- 兄弟情
-
2025-12-09 06:54:02
-
- 八路军129师成立时 师旅团级领导成员名录
-
2025-12-08 22:48:21
-
- 53所高校有高水平艺术团招生资格
-
2025-12-08 22:46:06
-
- 重庆奉节县教委回应网传实验初中校园欺凌事件:正在全面调查
-
2025-12-08 22:43:51
-
- 阴阳师现世信物大全
-
2025-12-08 22:41:36
-
- 南凌科技:已与全球主流云厂商合作,赋能企业客户实现业务一键上云、优化网络
-
2025-12-08 22:39:20
-
- 组图|武警官兵实战化训练
-
2025-12-08 22:37:05
-
- NBA绝杀次数前十排名:库里8次,阿杜13次,科比26次,詹皇多少次
-
2025-12-08 22:34:49
-
- 大年初十壁纸|喜庆壁纸送祝福,愿你身体健康,福寿双全!
-
2025-12-08 22:32:34
-
- 【领】斗罗大陆~没人爱的比比东~国漫女神#壁纸
-
2025-12-08 22:30:18
-
- 2018世界杯“遗产”:还有5500名球迷滞留俄罗斯
-
2025-12-08 22:28:02
-
- 江河湖海有什么区别,大家都清楚吗?不清楚的,这个视频可...
-
2025-12-08 14:25:33
-
- 当兵政审都有查些什么? 要有打算的提前了解一下 关注我
-
2025-12-08 14:23:17
-
- 《余罪》让张一山卧底的常戎,小18岁娇妻生活照曝光
-
2025-12-08 14:21:01
-
- 去江苏扬州必吃的五大美食,你吃过几个?
-
2025-12-08 14:18:45
-
- 乒乓菊盛放,色彩明艳活力满
-
2025-12-08 14:16:29
-
- 西冷印社咋想的?
-
2025-12-08 14:14:13
-
- 微信昵称大全,佛系网名可传心境
-
2025-12-08 14:11:58
-
- 刘亦菲恋情曝光!与吴亦凡甜蜜约会
-
2025-12-08 14:09:42
-
- 81岁嫖娼的感慨
-
2025-12-08 14:07:26



中国十大生日礼物(中国特色生日礼物)
中国现代十大著名法师(当代中国最有名的法师)