喜讯!陕西天泽女篮张梓涵入选中国三人女篮国家队
喜讯!陕西天泽女篮张梓涵入选中国三人女篮国家队
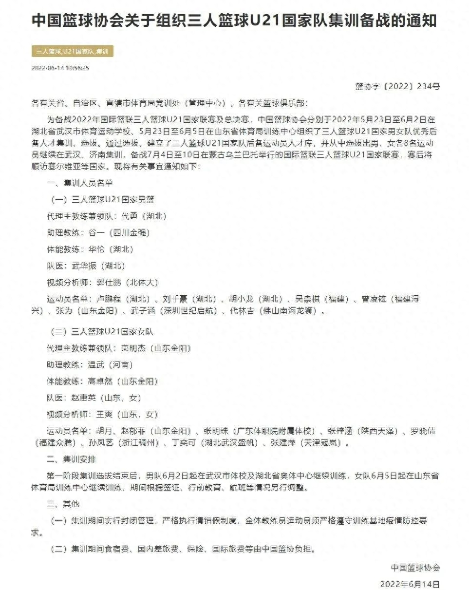
6月14日,中国篮协公布了三人篮球U21国家队集训名单,陕西天泽女篮张梓涵一路过关斩将,成功入选。据悉,此次集训是为了备战7月4日至10日在蒙古乌兰巴托举行的国际篮联三人篮球U21国家联赛,赛后将顺访塞尔维亚等国家。

∆ 陕西天泽女篮张梓涵
据了解,三人篮球U21国家女队集训于5月23日在山东省体育训练中心开展,根据中国篮协和教练组安排,共有21名来自全国各地的优秀运动员参与本次集训,最终8名运动员脱颖而出,入选三人篮球U21国家队,其中就包括陕西姑娘张梓涵。

∆ 三人篮球U21国家队集训通知
张梓涵,陕西天泽女篮运动员,体重:75.0KG,身高:189.0CM,生日:2003-01-30。
16岁,入选中国女篮少年队(U16)国家集训队;17岁,代表中国队获得国际篮联U17女篮技巧挑战赛首个冠军;18岁,带领陕西天泽女篮获得十四运会五人制U19组全国第六名,创造了陕西女篮五人制全运会历史最好成绩。


作为陕西女篮培养出的优秀运动员,张梓涵凭借在赛场的惊艳表现,从国少队到U21国家队,仅仅只用了2年的时间,我们相信,这位陕西姑娘未来将吸引更多人的目光。


张梓涵能够入选国家队,出战国家联赛,也是对陕西女篮培养模式的肯定。从2015年组建队伍,通过7年时间,陕西天泽篮球俱乐部建立了完善的省级女子篮球高水平后备人才选拔培养体系,今后将继续为国家队输送更多的人才,为陕西篮球事业增光添彩。
编辑:崔杰

来源:陕西天泽篮球俱乐部
-
- 妻子对丈夫失望心寒怎么挽回,妻子对丈夫失望心寒,如何挽回这段婚姻?
-
2025-11-24 10:59:40
-
- 家庭作坊机器加工项目适合小作坊加工的机械设备
-
2025-11-24 10:57:35
-
- 蹲马桶的最快方法(蹲马桶的正确姿势你知道吗)
-
2025-11-24 10:55:29
-
- 占有欲太强了怎么办?一切都是基于安全感的缺失
-
2025-11-24 10:53:23
-
- 脱单的100种方法视频
-
2025-11-24 10:51:18
-
- 什么是卫星电话,打船上的卫星电话关机了是什么意思?
-
2025-11-24 10:49:12
-
- 如果怎么测自己是ABO
-
2025-11-24 10:47:07
-
- 让男人感觉轻松的相处方式(让他感觉轻松的相处方式)
-
2025-11-24 10:45:01
-
- 凤凰男怕什么女人,聪明女人几招降服凤凰男
-
2025-11-22 14:16:24
-
- cinvaikrose是什么牌子(cinvaikrose属于什么档次)
-
2025-11-22 14:14:18
-
- 40岁的女人几天需要一次 40岁女人生理需要多久一次
-
2025-11-22 14:12:13
-
- 做人一辈子快乐没几天一条大路分两边是什么歌,大田后生仔歌曲介绍
-
2025-11-22 14:10:07
-
- 恋爱中女生的心理,读懂女性的恋爱心理学
-
2025-11-22 14:08:02
-
- 结婚一年离婚彩礼怎么判,男方要求退还16万6彩礼
-
2025-11-22 14:05:56
-
- 婚礼相册mv制作简单方法
-
2025-11-22 14:03:50
-
- 一个出轨女人的回忆:报复老公我也玩出轨
-
2025-11-22 14:01:45
-
- 女人死心了怎样挽回,女人死心了,怎样才能挽回她的心?
-
2025-11-22 13:59:39
-
- 和女生聊天她总发表情是什么意思啊?
-
2025-11-22 13:57:33
-
- 送女朋友礼物排行榜推荐 送女生礼物排行榜 送女朋友礼物排行榜
-
2025-11-19 15:57:06
-
- 安徽武林风窖藏原浆价格52度(安徽武林风窖藏原浆52度多少钱50)
-
2025-11-19 15:55:01



竹子的品质和精神是什么
它是手相凶纹之一,手中岛纹不同部位看你吉凶祸福!