2025体育单招|同济大学运动训练专业拟招不超过50人
2025体育单招|同济大学运动训练专业拟招不超过50人
2025体育单招
近日,体育总局办公厅、教育部办公厅关于印发《2025年普通高等学校运动训练、武术与民族传统体育专业招生管理办法》的通知,确定2025年招生细则。
高校运动训练、武术与民族传统体育专业考试招生属于高校特殊类型考试招生,是高校招生工作的一部分。目前,各高校陆续公布2025年体育单招政策,烟台市融媒体中心结合政策为考生作出解读。
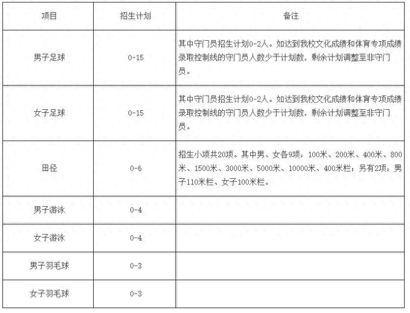
同济大学运动训练专业拟招不超过50人
大小新闻客户端1月22日讯(YMG全媒体记者 徐峰 )近日,同济大学公布《同济大学2025年运动训练专业招生简章》,2025年运动训练专业招生计划不超过50人,具体各项目招生计划如下:

责任编辑:徐峰
下一篇:没有了
-
- 英山高速路口大变样,超高颜值
-
2026-04-12 02:30:43
-
- 一起看世界:197个国家国旗大合集
-
2026-04-12 02:28:29
-
- 糖人是怎么“吹”出来的
-
2026-04-12 02:26:14
-
- 你知道如何正确的接吻吗?男女都来学习一下吧。
-
2026-04-12 02:24:00
-
- 桂林市禁毒办组织全市禁毒专职社工培训宁夏中心禁毒社会化培训平台上线应用
-
2026-04-12 02:21:45
-
- 轨道海棠溪站明日新开公交129路,停靠站点看这里
-
2026-04-12 02:19:31
-
- 各个路口开车卖水果的能赚钱吗?
-
2026-04-12 02:17:17
-
- 初中代数疑难解析(59)常用对数的性质及其应用
-
2026-04-12 02:15:02
-
- 11月份沪牌拍牌中标率9.7%,另附网上申报车辆购置税全攻略哦~
-
2026-04-12 02:12:48
-
- 宜昌新添3家“国字号”科技小院
-
2026-04-11 20:53:38
-
- 双峰公安捣毁一“打鱼机”赌博窝点
-
2026-04-11 20:51:24
-
- 励志好图 高清壁纸
-
2026-04-11 20:49:09
-
- 兰州公交集团恢复117路(焦家湾路路段)公交线路走向
-
2026-04-11 20:46:55
-
- 谷歌Pixel手机升级安卓14后,可为主屏和锁屏设置不同的动态壁纸
-
2026-04-11 20:44:41
-
- 东北往事,苦姑娘你喝过吗
-
2026-04-11 20:42:26
-
- “七一”香港三日连假 大批市民离港北上游玩
-
2026-04-11 20:40:12
-
- 王者荣耀圣诞老人老夫子皮肤多少钱 老夫子圣诞老人皮肤怎么得
-
2026-04-11 20:37:58
-
- 辽阳持续严查交通违法行为
-
2026-04-11 20:35:43
-
- 九种捞汁系列小海鲜,做法简单,易上手,好吃到停不下来
-
2026-04-11 20:33:29
-
- 布拉格一大学发生枪击事件已致30余人死伤
-
2026-04-11 15:29:52



中国现代十大著名法师(当代中国最有名的法师)
中国十大生日礼物(中国特色生日礼物)